WiZ Global IoT Ecosystem

Project Overview
WiZ Matter Integration — Global Smart Home Protocol Adoption
Led the adoption of Matter, a new smart home protocol, across WiZ’s ecosystem of over one million devices. The initiative aimed to launch Matter-enabled products within a one-year timeline, aligned with the official protocol release. With no prior team experience in Matter, I developed a comprehensive strategy leveraging internal and external resources to ensure successful integration and certification.
Why Matter with WiZ?
WiZ has long invested in direct API integrations with Google, Alexa, SmartThings, and other major platforms. But with roughly half of our users on iPhone, we consistently heard from the market, customers, and our own sales teams that Apple Home support was a critical gap. Matter is our opportunity to close it — and to go further.
By adopting Matter, WiZ gains a single path to interoperability across all major smart home ecosystems, both today's and tomorrow's. It also positions us to support FFS (Fustration-Free Setup) and unlocks new business opportunities with partners who require open-standard compatibility.
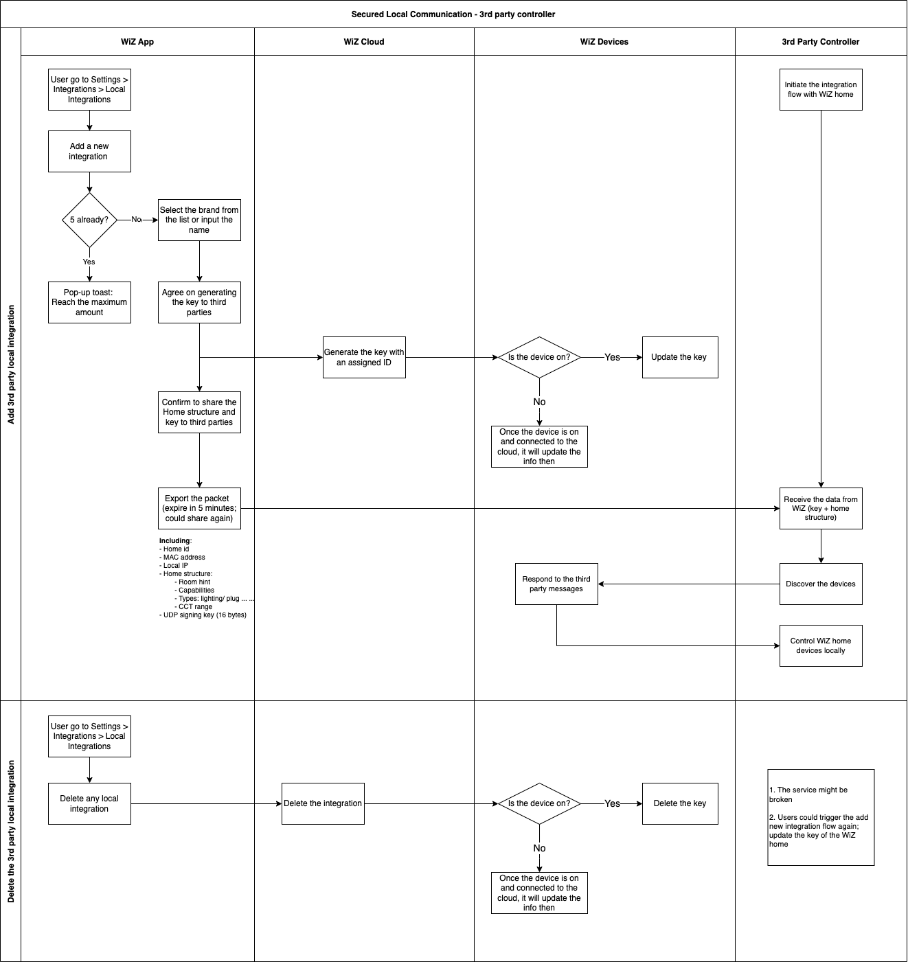
Trade-offs
Shipping on time required focused prioritization. I made a deliberate decision to concentrate on WiZ-centric behavior design and defer certain improvements. For example, our indirect factory reset flow via app. This came with a cost that we received complaints from some partners and users. But it was the right call to protect our delivery timeline and maintain momentum at the time.
Team Composition & My Role
| Team | Responsibility |
|---|---|
| Product Manager (Myself) | Defined product strategy, led cross-functional execution |
| System Architects (2) | Designed scalable architecture and protocol adaptation |
| Engineers (~10) | Firmware, app, cloud, and hardware validation |
| UI/UX Designer (1) | Supported user flow alignment and interface design |
| Cross-functional Partners | Collaborated with GPM, QA, Legal, and external partners (Google, Amazon, Apple, SmartThings, Home Assistant) |
Key Challenges & Solutions
- Nascent Protocol Mastery:Reviewed thousands of pages of Matter specifications and initiated internal knowledge sharing
- End-to-End OTA Integration:Coordinated production-to-field rollout for millions of devices, ensuring seamless OTA updates
- System & UX Alignment:Integrated Matter and WiZ ecosystems on a single chip while preserving intuitive user flows
- Aggressive Timeline:Delivered full protocol support within one year, aligned with Matter’s global launch
Key Contributions & Impact
- Protocol Strategy & Execution:Defined end-to-end integration flows from manufacturing to certification
- Cross-Team Coordination:Led SAFe Scrum-based sprints across firmware, app, and cloud teams
- Interoperability Testing:Ensured compatibility with major controllers (Google Nest Hub, Apple HomePod mini, etc.)
- Certification Management:Handled CSA certification process and coordinated with external partners
- Rollout & Enablement:Designed phased OTA rollout strategy and conducted Matter workshops for internal/external teams
- Post-Launch Optimization:Monitored KPIs and established feedback loops for continuous improvement
Software Development Lifecycle
| Phase | Key Activities |
|---|---|
| Initiation | - Reviewed Matter specifications - Formed cross-functional working groups |
| Planning | - Defined end-to-end flows from factory to certification - Adjusted security and NPI hardware flows - Built roadmap and allocated resources |
| Development & Testing | - Fostered continuous feedback across teams - Tested interoperability with major controllers - Coordinated SAFe Scrum sprints |
| Release & Deployment | - Managed CSA certification - Designed phased OTA rollout - Delivered Matter workshops |
| Iteration & Impact | - Monitored device performance and adoption - Established feedback channels for future improvements |
Achievements
- Global Matter Certification Leader (2024):Achieved the highest number of CSA Matter certifications worldwide
- Amazon Partnership Pioneer:Initiated WiZ’s first FFS/Matter-based strategic collaboration with Amazon
- Protocol Integration Success:Led adoption of a complex, evolving protocol across a diverse product portfolio
- Enhanced Ecosystem Interoperability:Improved user experience and expanded market reach through seamless smart home integration